信用卡申请
当前位置:首页 >  信用卡中心 >  信用卡优惠 >  平安银行信用卡优惠 >  平安信用卡 越多 返越多

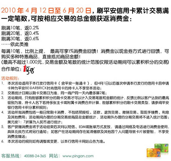
平安信用卡 越多 返越多

优惠方式:

活动时间:

即日起 至 2010-06-20

有效期:

2010-06-20

活动区域:

A阿克苏地区、 A阿拉善盟、 A阿勒泰州、

看过该文章的网友还看了