优惠方式:
平安卡月满2千享95折
活动时间:
即日起 至 2013-06-30
有效期:
2013-06-30
活动区域:
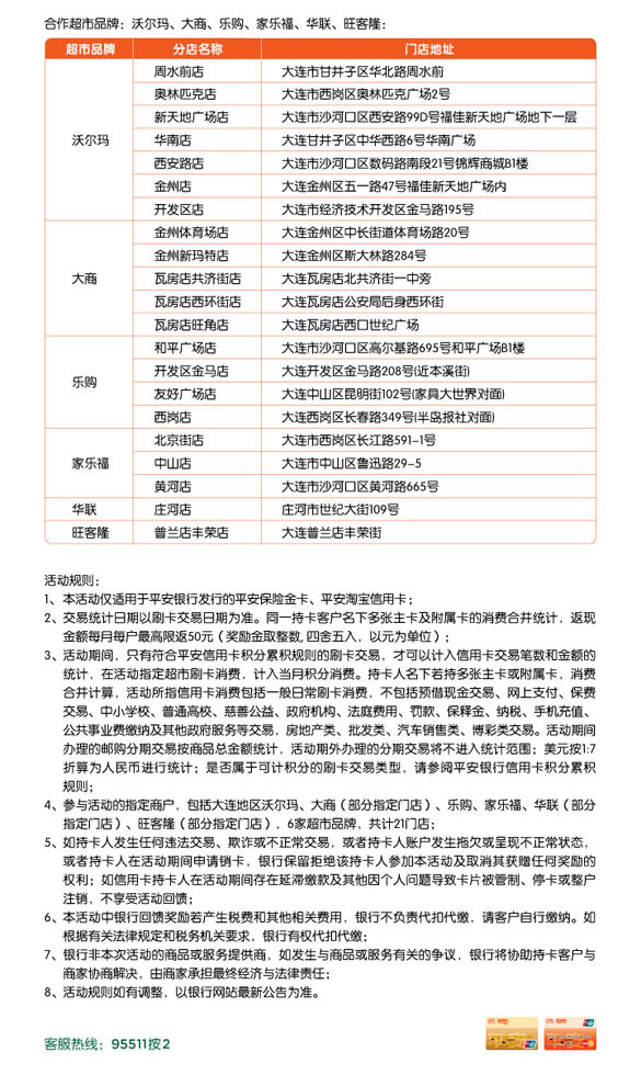
D大连市、
活动对象:
活动时间:2013年4月1日至2013年6月30日活动主题:[大连]刷平安信用卡 逛超市低至9.5折
秒批办卡
首申推荐
高额秒批
优选白金
刷卡免年费的白金卡
首刷赠高额燃气意外保
早餐最高立减6.6元