优惠方式:
单月满1万赠880元
活动时间:
即日起 至 2012-10-31
有效期:
2012-10-31
活动区域:
G广州市、 S深圳市、 Z珠海市、
活动对象:
活动时间:2012年8月1日-2012年10月31日 活动主题:[其他]平安银行信用卡1元游香港 刷卡有礼赢酒店
活动酒店名单:
度假产品推荐:
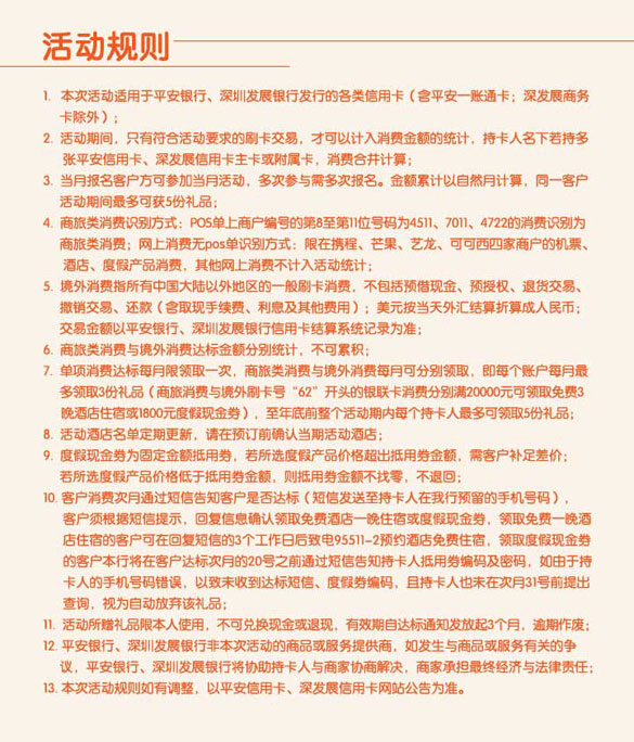
活动细则:
秒批办卡
首申推荐
高额秒批
优选白金
刷卡免年费的白金卡
首刷赠高额燃气意外保
早餐最高立减6.6元